Passar para o conteúdo principal
Início

Formulário de pesquisa


Login

Navegação principal

  • Início
  • Atual
  • Cultura
  • Desporto
  • Igreja
  • Cartoons
  • Diz o Zé
  • Edições
  • Opinião
  • Suplementos
  • Vídeos
  • Olhar
Charolo com mais de 200 roscas na Festa de S. Gonçalo em Outeiro

A aldeia de Outeiro cumpriu este sábado a tradição da Festa de S. Gonçalo, onde o carolo com mais de duas centenas de roscas encantou os presentes.
Trata-se de uma festa única no distrito de Bragança, com momentos tradicionais que se realiza na localidade desde o século XVIII. “Está cada vez mais viva. As roscas [um bolo típico de forma redonda] foram confecionadas pelos 10 mordomos deste ano ...

Faleceu a Irmã Natividade no Carmelo da Sagrada Família
Igreja
Presidente do IPB eleito para comissão permanente do Conselho Coordenador dos Institutos Superiores Politécnicos
Atual
Gouveia e Melo diz que credibilidade do SNS está em causa na questão dos doentes que morreram à espera de socorro
Atual
Águia recolhida por um popular em Vinhas foi entregue pela GNR no hospital veterinário da UTAD
Atual
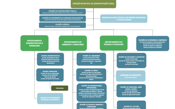
Novo organigrama da Câmara implementado com dez novas chefias mas ainda sem Diretor Municipal
Atual
Distrito com 5400 projetos aprovados no PRR que representam 218 milhões de investimento
Atual

CNE: Vote !

Image 1 Image 2

Publicidade

Imagem 1 Imagem 2

Últimas Notícias

Atual
Pista de Gelos da “Tierra Natal” recebeu 20 mil visitantes
Atual
Obras de empreendimento inclusivo pioneiro em Portugal já estão no terreno
Atual
Piscinas com horário alargado a partir de 2026
Atual
Estudo de professor de violino selecionado para ser apresentado em conferência
Atual
Vale de Salgueiro festejou os Reis com tremoços e vinho
Atual
Orçamento de 38 milhões de euros vai permitir implementar estratégia municipal de habitação
Atual
Orçamento de mais de 21 milhões de euros para grandes obras e incentivar projeto educativo inovador
Atual
Orçamento de 25 milhões é o mais alto de sempre e vai permitir executar várias obras
Atual
Movimento cultural pede ao Governo dinamização urgente de estrutura de missão para o mirandês

Notícias Desporto

SC Mirandela estreia-se na Taça Nacional Sub-19 feminina com empate em Melgaço
Campeonato de Portugal Série A: resultados, classificação e próxima jornada
Campeonato Distrital AF Bragança: resultados, classificação e próxima jornada
Escola Arnaldo Pereira fecha fase inicial do Nacional de Sub-15 em último lugar
Mogadouro vence Sangemil e deixa zona de despromoção
Torre de Dona Chama soma três pontos na visita à Academia e cimenta o quarto lugar

Publicidade

Cartoons

2026

Diz o Zé

Lixo a céu aberto

Suplementos

Edição 4033 17-04-2025

Vídeos

Primeiras palavras do Papa Leão XIV
XADREZ TÁTICO: Final da Taça Distrital AF Bragança 2024/2025






Eleições - 18 de Janeiro

Vamos Lixar o Lixo

Remax

TUA’25

Tua 1 Tua 2

Mais Vistas

# Desporto
SC Mirandela estreia-se na Taça Nacional Sub-19 feminina com empate em Melgaço
# Desporto
Campeonato de Portugal Série A: resultados, classificação e próxima jornada
# Desporto
Campeonato Distrital AF Bragança: resultados, classificação e próxima jornada
# Desporto
Escola Arnaldo Pereira fecha fase inicial do Nacional de Sub-15 em último lugar
# Desporto
Mogadouro vence Sangemil e deixa zona de despromoção
# Desporto
Torre de Dona Chama soma três pontos na visita à Academia e cimenta o quarto lugar
# Desporto
Juniores do GD Bragança goleados em casa pelo Paços de Ferreira
# Desporto
GD Bragança vence na visita ao Tirsense e lidera o Campeonato de Portugal

Opinião

Editorial - António Gonçalves Rodrigues
As CCDR e a regionalização
Qui, 01/08/2026 - 10:54
F. Costa Andrade
Venezuela, a lei da selva em todo o seu esplendor
Qui, 01/08/2026 - 10:41
Nuno Moreno
A Câmara e o Milagre da Multiplicação dos Cargos: Mérito ou Ilusionismo?
Qui, 01/08/2026 - 10:40
Jorge Novo
Bragança perante o novo futuro
Qui, 01/08/2026 - 10:31
Daniel Vale - A ARQUITECTURA TRANSMONTANA A GOSTAR DELA PRÓPRIA
A FORMA DA TERRA
Sex, 01/02/2026 - 18:32
Daniel Vale - A ARQUITECTURA TRANSMONTANA A GOSTAR DELA PRÓPRIA
COMUNIDADE
Sex, 01/02/2026 - 18:30

Última Ediçao

Edição n.º 4070

CRONISTAS

Edite Estrela
Armando Fernandes
Fernando Peixinho
Ernesto Rodrigues
Manuel Pereira
Chef Hélio Loureiro
Adriano Moreira
Adão Silva
Frei Soeiro
Carlos Morais
Pe. Dário Pedroso
Nuno Pires
Zita Seabra
José Mário Leite
Henrique Ferreira
César Rodrigues
José Alegre Mesquita
Centro de Ciência Viva
DECO
Pêra Fernandes
Pe. Calado Rodrigues
Fernando Silva Carvalho
Mário Lisboa
Manuel Cardoso
Mário de Campos Pinto
Narciso Pires
João César das Neves
António Bárbolo Alves
Silva Peneda
Virgilio do Vale
José Manuel Pavão
Marcelo Rebelo de Sousa
António Pires
Manuel António Gouveia
Ernesto Carolino Gomes
Vítor Pereira
Ricardo Mota
Carlos Fernandes
Alberto Pais
Carlos Caseiro
Pe. Manuel Ribeiro
Pe. José Luís Pombal
Milton Roque
Thiago Ventura
Bruno Santos
Editorial - António Gonçalves Rodrigues
Ernesto Vaz (Arqueólogo)
Nuno Moreno
Márcio Santos
Pe. José Fernandes
F. Costa Andrade
Batista Jerónimo
Pe. Estevinho Pires
Pe. Tiago Alves
Amândio Correia
Padre Jardim Moreira, presidente da EAPN Portugal/Rede Europeia Anti Pobreza
Dinis Costa
Jorge Novo
Paulo Cordeiro Salgado
Paulo Praça
Luís Filipe Guerra
Pedro Ramos
Maria da Conceição Martins
Comissão Diocesana Justiça e Paz (CDJP)
Henrique Manuel Pereira (Universidade Católica Portuguesa, Escola das Artes)
Abílio Lousada
António Pimenta de Castro
Berta Nunes - Deputada
Casa de la Musica Mirandesa
Caminho a Seguir - Agrupamento XVIII
José Eduardo Teixeira
Álvaro Mendonça
Ana Pereira
Carlos Silvestre
João Sá
Luís Pires
SciComPt - Bragança
O pastor e o rebanho
Ruben Veiga
International Tourism Congress
Susana Cipriano e Abílio Lousada
Isalita Pereira (Secreta Poeta)
Anibal Fernandes
Manuel Diogo Cordeiro
Jorge Olímpio Bento
Nuno Reis
António Praça
Daniel Vale - A ARQUITECTURA TRANSMONTANA A GOSTAR DELA PRÓPRIA

Suplementos

  • ULS Nordeste Consigo
  • Cantinho dos escuteiros
  • Seminário

Links Utéis

  • O Mensageiro
  • Estatuto Editorial
  • Contatos

Assinantes

  • Login
  • Assinar o Jornal
  • Assinaturas